为丰富校园文化生活,推动学校艺术教育与活动的开拓提升,传承和弘扬中华优秀传统文化,2024年1月8日下午,由泉州老年大学、福建省南箫专委会主办;泉州老年大学艺术学院、泉州老年大学南箫传承中心、泉州师院箫笛艺术团承办的泉州老年大学2024新年音乐会在泉州老年大学一楼音乐厅举行。这是泉州老年大学首次举办的新年音乐会,以中国优秀传统音乐为载体,雅致悠远、欢乐激越,内容上融汇古今,展示了中华传统艺术之大美。泉州老年大学校领导、协会领导、校工作人员、承办单位负责同志、相关班级师生参加活动。中国华夏文化网总编辑陈家服参加活动并采访报道。

泉州老年大学校长吴汉民在2024新年音乐会上致辞▲

黄瑞芬主持本次活动▲

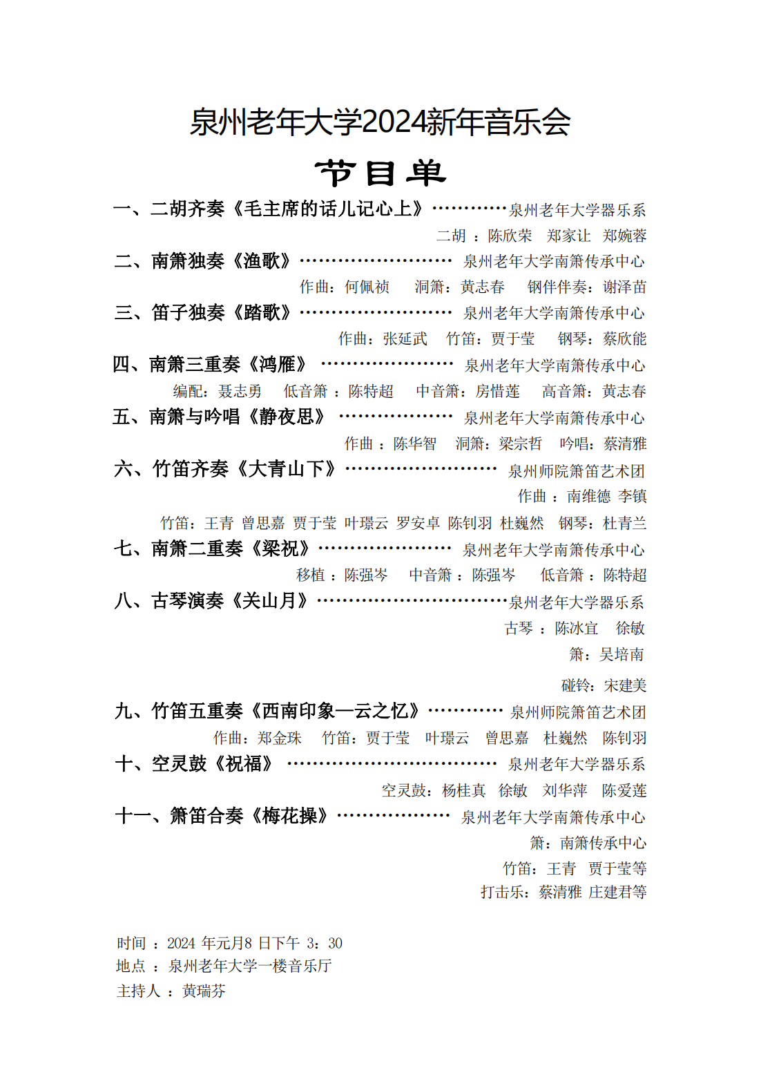
泉州老年大学2024新年音乐会节目单▲

一、二胡齐奏《毛主席的话儿记心上》,二胡 :陈欣荣、郑家让、郑婉蓉,表演单位:泉州老年大学器乐系 ▲

二、南箫独奏《渔歌》,作曲:何佩祯,洞箫:黄志春,钢伴伴奏:谢泽苗,表演单位:泉州老年大学南箫传承中心 ▲

三、笛子独奏《踏歌》,作曲:张延武,竹笛:贾于莹,钢琴:蔡欣能,表演单位:泉州老年大学南箫传承中心 ▲

四、南箫三重奏《鸿雁》,编配:聂志勇,低音箫 :陈特超,中音箫:房惜莲,高音箫:黄志春,表演单位:泉州老年大学南箫传承中心 ▲

五、南箫与吟唱《静夜思》,作曲 :陈华智,洞箫:梁宗哲,吟唱:蔡清雅,表演单位:泉州老年大学南箫传承中心 ▲

六、竹笛齐奏《大青山下》,作曲 :南维德、李镇,竹笛:王青、曾思嘉、贾于莹、叶璟云、罗安卓、陈钊羽、杜巍然,钢琴:杜青兰,表演单位:泉州师院箫笛艺术团 ▲

七、南箫二重奏《梁祝》,移植 :陈强岑,中音箫 :陈强岑,低音箫 :陈特超,表演单位:泉州老年大学南箫传承中心 ▲

八、古琴演奏《关山月》,古琴 :陈冰宜、徐敏,箫:吴培南,碰铃:宋建美,表演单位:泉州老年大学器乐系 ▲

九、竹笛五重奏《西南印象—云之忆》,作曲:郑金珠,竹笛:贾于莹、叶璟云 曾思嘉、杜巍然、陈钊羽,表演单位:泉州师院箫笛艺术团 ▲

十、空灵鼓《祝福》,空灵鼓:杨桂真、徐敏、刘华萍、陈爱莲,表演单位:泉州老年大学器乐系▲

十一、箫笛合奏《梅花操》,箫:南箫传承中心,竹笛:王青、贾于莹等,打击乐:蔡清雅、庄建君等,表演单位:泉州老年大学南箫传承中心 ▲
